体育生考教师资格证是一个不同寻常但值得鼓励的选择。体育生在考取教师资格证后可以选择从事体育教育相关的工作,如教授体育课程、指导学生参加体育比赛以及促进学生身心健康发展等。以下是你需要了解的一些关键信息:

体育生需要确保自己具备符合当地教育部门规定的教师资格证申请条件,通常包括相关教育背景、考试成绩和教学实习经验等。体育生还需要在体育专业领域具备扎实的知识和技能,并且对教育工作有热情和责任感。
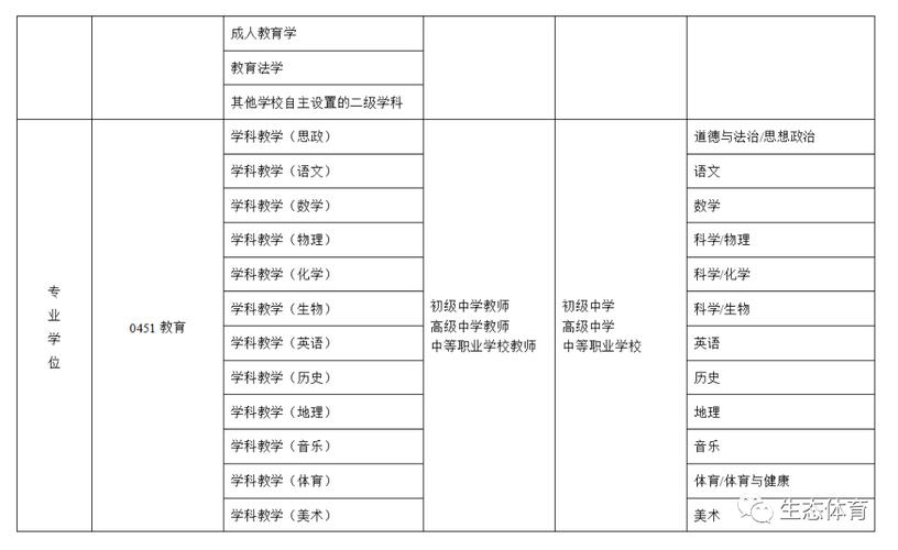
体育生需要通过教师资格证考试,这可能包括专业知识考试、教育法规考试和教学技能考核等内容。体育生需要系统地复习教育学、心理学、教学方法以及体育专业知识,并且注重教学实践与技能提升。
准备考教师资格证的体育生可以通过以下途径提升自己的专业水平:
体育生考取教师资格证后,应不断提升自己的教育教学水平,将专业知识和教育理念有机结合,为学生的全面发展贡献力量。