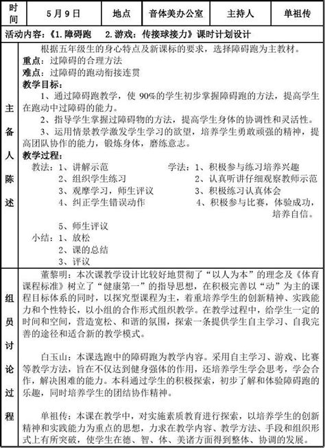
小学体育教研活动记录
引言:小学体育教研活动是学校推进素质教育的重要一环。通过教研活动,不仅可以提高教师的业务能力,还可以提高学生的体育素养和个人技能。本篇活动记录就小学体育教研活动进行总结与回顾。
一、教研目的
1. 了解小学体育教学现状,掌握教学瓶颈问题。
2. 通过分享教学方法和经验,提高小学体育教师的教学水平和能力。

3. 促进团队合作,增强师资队伍的凝聚力和向心力。
二、 活动内容
1. 主题:《小学体育课堂教育的整合与提升》
2. 时间:2021年10月15日下午
3. 地点:学校会议室
4. 参加人员:全校小学体育教师
5. 活动安排:
(1)主讲人分别以“技能整合”、“兴趣激发”、“协作提升”为题分享教学经验与方法。
(2)教师自愿上台展示教学过程,其他教师及时评价和提出改进建议。
(3)小组讨论,就教学过程中存在的困难和问题进行交流并提出解决方案。
三、 教研收获
1. 教师通过分享和交流,充分感受到共同进步带来的成功感。在教学相互观摩、提出不足和改进建议的过程中,教师间的交流更加立体和深入,团队共识逐渐形成,教师教学质量得到了提高。
2. 教研活动巩固和提升了小学体育教学质量,丰富了教师的教学方法和策略,促进了学校体育教育真正意义上的全面发展。团队合作意识得到提高,为整个师资队伍的发展带来了可持续的发展动力和更好的协作氛围。
本次小学体育教研活动是一次具有深远意义的活动,为小学教育发展提供了强有力的支撑和保障。在未来的工作中,我们将继续探索和推进小学体育教学的整合和提升,深度挖掘学科内存在的发展潜力,不断推动教研工作向更加专业化、有针对性、有效性方向发展。